


—、公司简介
新疆北新永固钢结构工程有限公司成立于2011年,为 新疆北新建材工业集团有限公司下属国有全资子公司。公司拥 有钢结构工程专业承包贰级资质及中国钢结构制造企业壹级 资质,先后通过IS09001《质量管理体系》、IS014001《环境管理体系》、OHSAS18001《职业健康安全管理体系》 三个国际标准认证。公司注册资金5000万元,各类管理及技术工人300余 人,拥有大中型钢构生产设备103台(套),装备的规模和 先进性已跻身于新疆钢结构行业前列,是集钢结构设计、生产、 安装资质于一体的大型国有企业。公司轻钢基地位于乌鲁木齐市米东区化工工业园,占地 面积53200平方米,各类管理及技术工人400余人。公司拥 有轻钢生产线3条,箱型生产线1条,重钢生产线1条,钢 模版生产线2条,C型钢生产线1条,Z型钢生产线1条, 彩板生产线3条(其中820型、900型、750型)。公司现 拥有大中型钢构生产设备103台(套),年产量达20000 吨以上。公司重钢基地位于五家渠102团兵团新型建材工业园 区。基地总投资5亿元,占地360亩,联合生产车间配置H 型钢生产线2条,箱型梁生产线2条,配套数控多头直条切 割机、H型钢组立机、H型自动焊接线、H型钢校直机、箱型梁组立机、箱型梁自动焊接线、双头坡口铳边机、龙门移动数控平面钻、大型数控龙门钻。桥梁总拼生产区配备75t行车两台,划线打磨机、卷板机、肋板R面倒角机、板肋板自动焊、板肋板\U肋板焊后校正机,能够满足大型桥梁的制作需要。年产建筑、桥梁、非标等重型钢结构5万吨,规模及产能达到西北第一。本公司在“住宅产业化”提出的大背景下,以新疆钢构市场作为依托,旨在打造一个集钢结构研发、设计、生产、安装于一体的现代化钢结构企业,同时努力拓展桥梁钢构和非标钢构的市场,在立足于疆内市场的同时,目标建成中亚钢结构加工出口基地,服务于“一带一路”沿线国家,已累计向巴基斯坦、塔吉克斯坦、吉尔吉斯斯坦、乌兹别克斯坦 输出桥梁及其他钢结构产品上万吨。
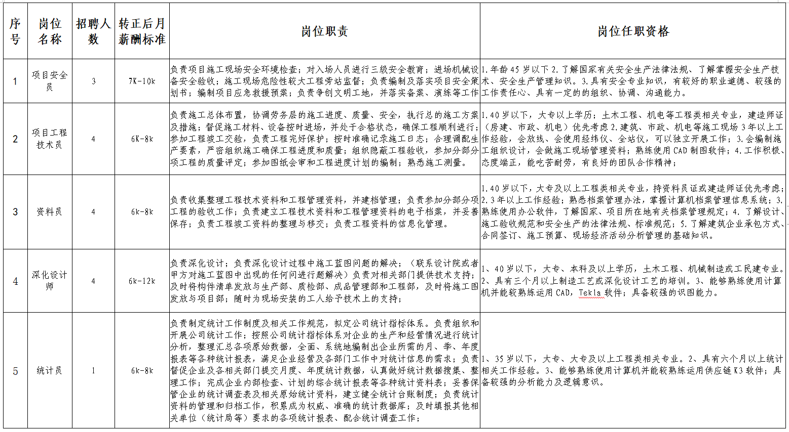
二、招聘需求

三、福利待遇
(一)公司缴纳五险一金,签订劳动合同;
(二)公司发放误餐补贴,话补、交通补贴、工龄补贴,证件补贴,取暖补贴、防暑降温补贴、节日福利等;提供免费班车、免费住宿、有食堂。
四、联系方式
联系人:高女士
联系电话:18999244153
招聘邮箱:1453005765@qq.com